2016年7月18日月曜日

基金解散後の後継制度をどうするか。⑨

『厚生年金基金解散手続&退職金制度の見直し』(日本法令社)、
”第10章 解散後の企業年金再生に向けて~社員の老後を支えるために~” から

STEP4 後継制度を設計する;
基金解散後はどういう制度にするかということがほぼ決まったら、次は、基金上乗せ分の補てんとして具体的には増額分をいくらに設定するかを決めなくてはなりません。当基金の場合は、加算年金支給だけなので(上乗せ分の一時金支給はない)、補填額をどの程度にするのかを決めにくいという事情があります。
一つの目安として、現行基金による上乗せ年金の平均的支給額・支給期間を標準モデルとして、基準にする方法があります。具体的に見てみましょう。

【平成27年7月代議員勉強会資料】
『平成27年3月期決算の状況および後継制度の設計(案)について』
この資料の中で、現行制度の給付内容が記載されています(18頁)。

現行基金;
平均給与30万円(賞与2か月)&加入期間40年で、年金(年額)12.9万円(終身)
”終身給付”なので、平均的支給期間は、60歳開始から平均余命;83歳まで
の23年間と想定して、平均的年金総額は12.9万円×23年=約297万円となります。

現行基金では一時金支給はありませんが、解散後の制度では一時金支給が
一般的となります。本資料でも、後継制度(案)として、平均給与30万円・加入
期間40年で65歳時受取での一時金額が242万円と設定されています。

以上から、解散後制度の給付水準目安として、平均給与30万円・加入期間40年の
場合、一時金で約242万円、年金総額で約297万円、が目安となります。

ちなみに、”基金解散後の後継制度をどうするか⑤”で紹介した日本生命の”DBパッケージプラン125プラス”の場合、掛金月額5000円の基本プランで40年加入の場合、年金原資概算額=一時金額、は約309万円10年確定年金の場合は月額27400円=年金総額329万円、ですので後継制度の給付水準を十分に超えていることが分かります。

実際の後継制度の設計段階では、自社の退職給付制度との関連性・整合性の確認や、過去加入期間分の補てん策など、詳細な検討作業が必要になりますが、大ざっぱな目安として、この程度の(例えばDBパッケージプランで一人月額5千円程度)水準を想定しておけばよいと思います。


基金解散後の後継制度をどうするか。⑧

『厚生年金基金解散手続&退職金制度の見直し』(日本法令社)、
”第10章 解散後の企業年金再生に向けて~社員の老後を支えるために~” から

STEP3 中小企業でも利用できる制度を確認する;

(3) 中退共(中小企業退職金共済) 
中退共の仕組みは下図のとおりです。厚生年金基金の解散後の選択肢に一つになります。なお、解散後の分配金も、中退共に移換することは可能です。
会社が所定の掛金を拠出して、中退共は運用利回り1.0%を最低保証として利息を付けた上で、退職時に中退共から本人に一時金を支給します。



以上のように、基金解散後の受け皿としては、DC(確定給付年金)、DC(確定拠出年金)を、自社単独で、あるいは既存の総合型に加入する、という企業年金の選択肢と、中退共または自社の退職金積立など、多様な制度選択肢があります。
当基金で新制度(総合型DB)設立を検討していますが、既存の制度を活用する方が、迅速な制度移行が可能です。
基金解散後の後継制度をどうするか。⑦

『厚生年金基金解散手続&退職金制度の見直し』(日本法令社)、
”第10章 解散後の企業年金再生に向けて~社員の老後を支えるために~” から

STEP3 中小企業でも利用できる制度を確認する;

(2)DC(確定拠出年金) 
厚生年金基金はDB(確定給付年金)制度であるため、資産運用利回りのアップダウンによって積立不足が発生し多額の特別掛金負担を強いられてきた、という苦い経験から、社員のために何らかの後継策を導入するとしても、運用リスクを取るのはもうコリゴリだ、社員だって会社の収益を悪化させてまで年金を増やしたいとは言わないだろう、分かってくれるだろう、、ということで会社が運用リスクを取りたくない、という流れが大きくなってきています。
そこで、基金解散後はDC(確定拠出年金)を検討する企業は増えています。

DC(確定拠出年金)制度の特徴は次のとおりです。
(ワンストップ・パートナーズ社のパンフレットから抜粋)
 
会社が毎月拠出する掛金をどう運用するかは、加入員(社員)が決定します。
運用結果によって積立金額は変動します。


制度のメリットや注意点は上のとおりです。

自社単独でのDC制度新設は難しいのですが総合型プランに加入することは簡単です。総合型プランの例では、東京海上日動火災保険が運営する”なっとく401K企業型”総合型プラン等があり、1名からでも加入できます。(同社HPより抜粋)



















(次に続く)
基金解散後の後継制度をどうするか。⑥

『厚生年金基金解散手続&退職金制度の見直し』(日本法令社)、
”第10章 解散後の企業年金再生に向けて~社員の老後を支えるために~” から

STEP3 中小企業でも利用できる制度を確認する;

(1)DB(確定給付年金) -自社単独で設立が困難な場合-
社員数が20人未満なので自社単独ではDB新設が出来ない、あるいは、大規模制度の方が安心等の理由で、単独設立DBではなく複数事業所で設立運営する総合型DBをご希望の場合には、当基金で設立検討している後継制度(総合型DB)への加入が選択肢の一つです。その他には、既に設立運営されている総合型DBに加入する、という選択肢もあります。

既存の総合型DBの例をご紹介します。
『ベネフィット・ワン企業年金基金』 ~パンフレット抜粋~
福利厚生サービス提供事業等を展開する㈱ベネフィット・ワンとオリックス等が共同で設立運営する総合型DB制度です。
”キャッシュバランスプラン”を採用しているので、積立不足が発生しにくい仕組みになっています。
掛金は月額1000円から千円刻みで設定できます。事務費も比較的割安の設定になっています。
制度の詳しい内容等はベネフィット・ワン社またはオリックス社にお問い合わせ下さい。

『ベネフィット・ワン企業年金基金』の他にも、『ぜんこくDB企業年金基金』、『西日本機械金属企業年金基金』などがあります。
簡単な資料だけをご希望の場合は、弊社まで(info@oval-rms.com)ご連絡頂いても結構です。また、当基金で検討している新制度(総合型DB)との比較検討をご希望の場合も、弊社まで(info@oval-rms.com)ご連絡ください。新制度概要が分かり次第、簡単な初期報告をご提供致します。

(次に続く)


























基金解散後の後継制度をどうするか。⑤

『厚生年金基金解散手続&退職金制度の見直し』(日本法令社)、
”第10章 解散後の企業年金再生に向けて~社員の老後を支えるために~” から

STEP3 中小企業でも利用できる制度を確認する;
基金が解散すると中小企業の企業年金制度がなくなってしまう、という声をよく耳にしますが、実際にはそんなことはありません。中小企業でも加入できる制度をご紹介します。

(1)DB(確定給付年金) -自社単独で設立の場合-
20人から設立できる自社単独のDB制度として、日本生命の”DBパッケージプラン125プラス”(確定給付企業年金保険)をご紹介します。
特長は、①小人数(最低加入員数20人)でも設立可能、②運用利回りは予定利率1.25%の最低保証(一般勘定で運用)、③掛金建てで分かり易い、等で、積立不足も発生しにくい安定運用で、また会社にも社員にも分かり易い制度設計が可能です。
掛金額は最低月額3,000円から千円刻みで設定可能です。


基金解散後の選択肢のまとめです。
DBパッケージプランは、”事業所ごとに判断④DB・DCの新設”に相当します。
当基金が検討している新総合DB基金は、”③基金解散後、総合型DBの新設”に相当します。
確定給付企業年金(DB)、確定拠出年金(DC)、中退共、そして退職一時金(年金給付型ではない)または退職金前払い、という選択肢があります。
DBパーッケージプラン125プラスの特長です。
1.25%(一般勘定)利回り保証なので、積立不足が発生しにくい仕組みです。掛金建て方式なので分かりやすい仕組みです。
基本プラン(掛金月額5000円、年間6万円)で40年加入の場合、掛金総額240万円(年額6万円×40年)が約309万円の積立金(年金原資)になることが分かります。これを10年確定年金にすると月額27,400円になります。(年金総額約329万円)




制度の詳しい内容等は保険会社等にお問い合わせのうえで、ご確認下さい。


(次に続く)
基金解散後の後継制度をどうするか。④

『厚生年金基金解散手続&退職金制度の見直し』(日本法令社)、
”第10章 解散後の企業年金再生に向けて~社員の老後を支えるために~” から

STEP2 解散後の補填方法を検討する:『外枠』の場合;

『外枠』の場合、加算年金分を補填することで、従来の社内規程に定める”退職給付総額”を増額することになります。つまり、基金解散後の補填は、現行制度の給付額を増やすことで対応できます。下イメージ図を参照してください。




補填方法は、現行の会社制度(一時金、またはDB、DCなど)の増額でも可能ですし、あるいは新たにDBやDCを新設することも可能です。
その会社単独でDBやDCを新設することが難しい場合には、総合設立型(複数の事業所で設立する制度)DBやDCに加入するのも一つの選択肢です。
解散後の制度選択肢は下図のようになります。

具体的にはどういう制度があるのかを、次にご紹介します。

(次に続く)
基金解散後の後継制度をどうするか。③

『厚生年金基金解散手続&退職金制度の見直し』(日本法令社)、
”第10章 解散後の企業年金再生に向けて~社員の老後を支えるために~” から

STEP2 解散後の補填方法を検討する:『内枠』の場合;

基金解散によって、これまで基金から支給されていた”加算年金”分がなくなりますので、それに見合う金額を、何らかの方法で社員には補填することになります。
『内枠』の場合、加算年金を含めた”退職給付総額”が社内退職給付規程等で決められていますので、基金が解散してもそもそもの”退職給付総額”は変わりません。
そこで、基金解散後の補填は、現行の会社支給分の増額によって実施できます。
下イメージ図を参照してください、。












会社支給分が退職一時金の場合には、基金上乗せ相当分だけ退職一時金支給額を増やすことになります。退職一時金ではなく、確定給付企業年金(DB)や企業型確定拠出年金(DC)の場合には、DBまたはDCからの支給額増やすことになります。

基金解散後に、残余財産の分配金がある場合、分配金は加入員(社員)に直接支払われますが、その分配金は解散前までに会社が掛金拠出して積み立てたものですので、いわば退職金積立の一部です。従って社員に支払われる解散後分配金は、退職積立金の一部前払いとして取り扱い、実際の退職時に支払われる退職金額から差し引くことで社員の同意を得ておきます。

退職者について、退職後20年以上も基金の加算年金をもらった方などは、もう十分な金額を支給されているので不足分を補填ということにはなりませんが、よくあるケースとしては、昨年定年退職したが再雇用契約で嘱託として勤務している、という場合です。定年退職して基金上乗せ分をもらいだしてまだ1年も経っていない、となると貰えるべき上乗せ分の相当分がなくなってしまうことになります。それじゃあまりに不公平だということで、基金があれば貰えたであろう支給額(期待支給額)相当分を会社から本人に支給することも可能です。ただし、どういう名目で支給するかによって税務上の取り扱い等が変わってきますので、慎重に検討が必要です。

該当するケース等でご相談希望の場合は、弊社まで(info@oval-rms.com)ご連絡下さい。簡単な無料初期レポートをご提供します。
(次に続く)

2016年7月17日日曜日

基金解散後の後継制度をどうするか。②

『厚生年金基金解散手続&退職金制度の見直し』(日本法令社)、
”第10章 解散後の企業年金再生に向けて~社員の老後を支えるために~” から

STEP1 自社の退職金制度における、”基金の上乗せ分”の位置づけを確認する
基金から支給される上乗せ分(当基金の場合は”加算年金分”)が、会社の社内規程(退職金規程等)に記載されているかどうか、確認してください。
・社内規程に記載されている →基金上乗せ分は『内枠』(自社退職金に含まれる)
・社内規程に記載されてない →   〃   『外枠』(自社退職金に含まれない)



















『内枠』の場合、基金の上乗せ支給分は社内規程に明記されている労働条件の一部ですから、基金が解散することを理由に支給を停止すると、退職金額の減額になり労働条件の不利益変更に当たります。従って基金解散でなくなる上乗せ支給分は、会社がそれに見合う額を何らかの方法で肩代わりする必要があります。

『外枠』の場合、基金の上乗せ支給分が社内規程には明記されていないので、労働条件としては労務協約上に明記されていないグレーゾーンになります。これまでの退職者には支給されているので現役社員にとっては自分も退職すればもらえるだろうと期待があった、という位置づけになります。従って、内枠のように肩代わり補填が必須であるとは言い切れませんが、労使よく協議の上で決定するものとなります。

総合型基金の場合、基金上乗せ分が『外枠』である事業所が圧倒的に多いようです。これは、厚生年金基金に加入する時点で、上乗せ部分は、原則、掛金が事業主負担の企業年金制度に相当するという仕組みをよく分からないまま(そういう説明もないまま)に加入したケースが多いことに起因していると思われます。
閑話休題。
では、『内枠』、『外枠』それぞれの場合にどうすればよいか、どのような選択肢があるのか、についてご説明します。

(次に続く)



基金解散後の後継制度をどうするか。①

厚生年金基金が解散すると年金がなくなる、、、解散後は分配金で終了してそのあとは何もない、、、中小企業の年金制度が全くなくなる、、、先が見えないと解散に踏み切れない、、、等々、基金解散後がどうなるのか、わかりにくいことが多くて不安に思う声をよく耳にします。

ご安心ください。基金が解散したからと言って、”厚生年金”(国の年金)がなくなったり減ったりすることはありません。”上乗せ部分”(企業年金)が基金解散によって一旦は消滅しますが、それで全ておしまい、ということではありません。
基金見直し改正法施行の平成26年4月から平成28年3月までの2年間で、249もの基金が解散しました(厚労省公表資料より)。改正法施行直前には531基金がありましたが、この2年間でほぼ半分が解散し、今年の4-6月でも更に24基金が解散しています。
解散基金の加入事業所3万社以上(推定)が、年金制度がなくなったと騒いでいるでしょうか?それぞれ100万人以上(推定)に上る加入員・受給権者達が、年金がなくなった、どうしてくれるのか、と騒いだり会社を訴えたりしているでしょうか?
受給権者からの訴訟リスクと言われますが解散した249基金での訴訟はゼロです。

では実態はどうかというと、基金解散を機に、企業年金や退職金(一時金)を含む自社の退職給付制度の改定を加入各事業所で対応しています。その際の選択肢の一つとして、”総合設立基金”(厚生年金基金の上乗せ分給付を引き続ぐ、複数事業所で構成する企業年金制度)もあります。

大阪金属問屋厚生年金基金の加入事業所様の中には、基金解散後の出口が見えない不透明さ、不確実さがあるために、将来方向性の判断を迷っておられる方も多いのではないかと拝察いたします。
そこで、基金解散後の対応に就きまして、昨年8月に法令関係の専門出版社である日本法令社から刊行された拙著『厚生年金基金解散手続&退職金制度の見直し』の中から、
”第10章 解散後の企業年金再生に向けて~社員の老後を支えるために~”部分の抜粋をご紹介いたします。ご参考になれば幸いです。


なお、本書は主に企業の総務部門の方々や社会保険労務士の方々、あるいは基金制度従事者の方々を主な読者に想定したマニュアル書ですので、一般企業の方々にはやや専門過ぎる、詳細すぎる面もあるかと思います。(一般書店にはほとんどおいておりません)ご希望の方は、日本法令社に、またはアマゾンなどのネット販売でお求めください。
当社の方に僅かですがまだ在庫もありますので、ご希望であれば当社の方にお問い合わせ(info@oval-rms.com まで)頂いてもかまいません。

(次に続く)

2016年7月15日金曜日

基金より回答書が届きました。

6月27日付で再度問合せをした文書について、7月8日付で基金より回答文書が届きました。


再度基金へ問合せを行いました。

6月23日付の基金からの回答文書(本ブログ6月28日投稿;再問合せ文書に基金から再回答書が届きました)につきまして、6月27日付で再度問合せを行いました。



2016年7月7日木曜日

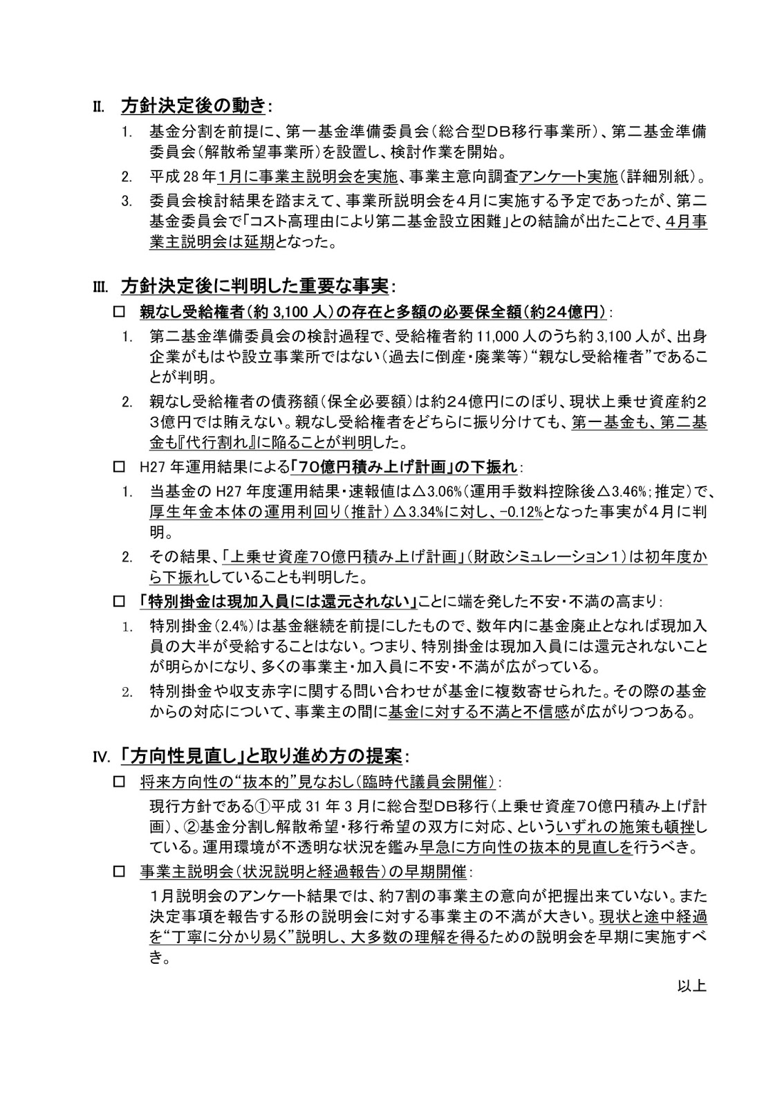
臨時代議員会が開かれることになりました。

7月26日(火)に臨時代議員会が開催されることになりました。
なお、理事長宛に有志代議員・理事の方から提示された建言書は下の通りです。
要点をまとめると次の通りです。(青字は補足説明)

Ⅰ. 昨年11月代議員会で決議した方針内容
 1.即時解散はせず平成31年3月末を目処に「上乗せ資産を70億円まで積み上げ」て、
  総合型DBに移行する。
 2.基金を分割して、解散を希望する事業所の基金は平成29年3月を目処に解散し、
  総合型DBへの移行を希望する事業所は平成31年3月を目処に移行する。
   ※「上乗せ資産を70億円まで積み上げ」計画の前提は、基金の運用利回りが
    国の運用利回りより毎年+1%上回ることが前提。(”上乗せ資産”とは、
    代行部分を国に返上した後に上乗せ分として残る積立金のこと)

Ⅱ. その後の動き
 1.基金分割のために、第一基金(総合型DB移行)と第二基金(早期解散)と
  それぞれで検討作業を開始。
 2.本年1月に事業所説明会を実施して方針を説明。意向調査のアンケートを
  行った。
   ※アンケート結果は、本ブログ6月28日に掲載の報告(円グラフ)の通り。
 3.委員会検討結果をふまえて、次の事業所説明会を4月に開催する予定だったが、
  第二基金の設立が困難となったので、説明会を延期した。

Ⅲ.方針決定後に判明した重要な事実
■親なし受給権者(事業所が基金にはいない)が3100人いて、必要保全額は
 約24億円に上ること。
 ⇒受給権者の保全を優先すると、第一基金も第二基金も”代行割れ”する。
■「70億円積み上げ計画」は初年度から下振れして実現困難。
 ⇒基金継続の前提である「運用利回りが国の利回り+1%」が、すでに
  1年目から下振れ(国の利回りより△0.12%)している事実が判明。
  70億円積み上げ計画は、いまや絵に描いた餅となっている。  
■特別掛金(2.4%)は加入員には還元されない。
 ⇒制度継続を前提にした特別掛金(2.4%;年間約9万円)は、制度廃止が
  法律で決まった以上、もはや意味がない。
  加入員が稼ぐ収益から2.4%を拠出しても、その加入員には還元されず、
  報われない。基金の説明に対して不満・不信感が広がりつつある。
 
Ⅳ.「方向性見直し」取り進め方の提案:
□現行方針である次の施策は、いずれも頓挫している。
  ①上乗せ資産70億円積み上げ計画を前提に継続する、
  ②基金分割し、解散希望、継続&移行希望、双方の要望に対応する、
運用環境が不透明(国際情勢に起因した昨今の株価下落、為替円高)な
状況を考えると、早急に方向性を抜本的に見直すべき。 
□事業主説明会を早期開催して、現状説明と経過報告をすべき。
 決定事項を報告するという形の説明会には不満が大きい。
 現状と途中経過を丁寧に分かりやすく説明して理解を得るようにすべき。
 ⇒代議員会で決めたことを報告すればよい、ということでは説明責任を
  果たしたとは言えない。事業主や加入員の声に耳を傾けようとしない
  基金の姿勢には不満が高まりつつある。


<建言書>は以下です。臨時代議員会で代議員の方々がこの内容を
どう判断していただけるか、注目したいと思います。



2016年7月4日月曜日

理事・代議員名簿

 


臨時代議員会は開かれるでしょうか。

6月24日に、理事長から各代議員に対して、”臨時代議員会開催の要否”についての代議員の意向問い合わせが出されました。
それを受けて、各代議員から事務局宛に臨時代議員会開催の必要性についての回答がなされる予定です(7月4日締め切り)。
ここで、改めて論点を整理してみたいと思います。

有志理事からの加入事業所代表者としての提言概要

①即時解散のお願い:
 環境の変化、厚労省の法改正、資産の運用状況などあらゆる観点から、今のままでの継続運営は「企業経営者として考えるとき、社員の定年後の福利厚生の手段」としては崩壊しており、代行割れが解消している今の時期にできるだけ早く解散したうえで各加入会社が「今を起点に将来を見据えて自由意思で仕切り直しをするべき」と考え、ことあるごとて提案・建策してきました。
 昨年11月の代議員会決議で分割解散の道を検討したが、基金上積み金が過少のため、いわゆる親なし受給者の財産権保全を優先すると、分割解散は経済的に不可能との結論で、時間だけ浪費してまた振り出しに戻りました。
 この現状を大阪伸銅品問屋組合の関係事業主に諮ったところ、下記の具体的事情をとらえて再度、即時解散のお願いにたどり着きました。
 主な理由;
  1.現行の2.4%特別掛金は加入員には還元されないものなので早期停止
    して頂きたい。
  2.上乗せ部分掛金は、全て受給者(親なし受給者含む)への年金支給に
    消えており、加入員の積立資産増加に寄与していない
  3.上乗せ資産を70億円に積み上げて総合型DBに移行する」計画
    1年目から下振れして計画実現は困難、実質的には破たんしている。
  4.総合設立である限り、資産がショートすると掛金アップや給付削減など
    これまでの基金と同じ混乱が生じる同じ轍を踏むことは断固避けたい
従いまして、昨年11月代議員会決議の抜本的見直し、並びに基金の即時解散を要請いたします。この件を早急に理事会・代議員会にお諮り頂きたくお願い申し上げます。


②基金資産状況急変時の対応:
 本年4月以降の世界の経済情勢は方向性も見いだせず、短期的には大きなブレも否めません。代行部分の資産を確保しているうちに一部を前納することで下振れリスクを回避する機会でもあり、逆に大きく下振れした際には代行割れの危機に遭遇するリスクもあり得ます
 基金代議員会の意見でも、前納のチャンスは逃さずに代行割れのリスクを回避すべきという方策も提起されていますが、具体的な討議もなされないままに対応は取り決めされておりません
 9月の理事会まで協議の場がありませんが、その間、虎の子の資産をみずほ信託任せのままでは(しかも運用結果については信託銀行は責任取らないことは明白であるにも関わらず)、加入事業主に対する理事の責任は果たせないのではと危惧します
 早急に、資産状況急変リスクへの対応を理事会として検討のうえで、取り決めることが必要と考えます。


③事業主説明会提案:
 6月1日の大阪伸銅品問屋組合での説明会について、特に事業主の声で強かったのは、基金運営の現状を、適時適正に分かりやすく案内説明し、掛金を支出している側に不安を与えないようにしてほしいという情報公開の原則の履行でした。
 事務局の一方的な説明だけでなく、今回のように基金全般に詳しい有識者と同じ席上で納得がいくまで説明を受け、しっかり理解し経営者として判断できるようにしてほしい、という要望でした。
 理事や代議員を出していない一般の加入事業所にとっては、約半年近くも基金状況の説明がない状態に置かれているので、当組合だけでなく他組合でも同様の説明会を開催して、最新状況についての情報公開と理解の共有を図るべきではないかと考えます



2.この提言に対する事務局回答;
①当基金の現状は、昨年11月代議員会決議を抜本的に見直す時期には当たらないと判断されるため、今この時期に臨時代議員会を開く必要が果たしてあるか。
②基金資産急変時の対応については、6/22に実施した資産運用委員会で、代行ヘッジ運用の手じまいルールを審議・答申。理事長専決により即日施行した。
③事業主説明会は、代議員会で決議された内容について説明すべき。
 現在、後継制度設立準備委員会で制度内容と移行時期を検討中で、8月にも答申が予定されるので、それについて9月の理事会・代議員会で正式に決議頂く予定。説明会はその後に実施するのが相当ではないか。

理事長コメント;しかし、代議員の皆さんの中には、有志理事と同じお考えをお持ちの方もおられるかもしれませんので、この際、①の臨時代議員会開催の要否について、皆さんのご意向をお訊ねしたいと思います。同封のハガキにより、7月4日までに基金事務局宛にご回答ください。



⇒代議員の皆様がどのような問題意識をお持ちなのか、基金の将来をどうお考えなのか、が浮き彫りになるかもしれません。臨時代議員会を開いて頂けるのでしょうか。
理事・代議員の方々は、皆様ご存じのはずですが、ご参考までに、次回ブログに掲載いたします。